• Neuer Gutscheincode unseres Partners Schutzfolien24:
    DSLR-Forum2025
    Dauerhaft 10% Rabatt auf alle Displayschutzfolien und Schutzgläser der Eigenmarken
    "Upscreen", "Screenleaf", BROTECT" und "Savvies".
    Der Code ist für alle Geräteklassen gültig.
  • Ich freue mich bekannt geben zu können, dass das DSLR-Forum einen neuen Aktionspartner gewinnen konnte.

    Saal Digital bietet Fotoprodukte in HighEnd-Qualität.
    Für die Mitglieder des DSLR-Forums locken Rabatte und Sonderaktionen!
    Alle Informationen dazu sowie ein tolles Einstiegsangebot unseres neuen Kooperationspartners gibt es hier.
  • Stimmt ab über die Sieger des DSLR-Forum Fotowettbewerbs Oktober 2025.
    Thema: "Abendstimmung"

    Nur noch bis zum 31.10.2025 23:59!
    Jeder darf abstimmen!
    Zur Abstimmung und Bewertung hier lang
  • In eigener Sache!

    Liebe Mitglieder, liebe Besucher und Gäste
    ich weiß, es ist ein leidiges Thema, aber ich muss es ansprechen: Werbung, Werbeblocker und Finanzierung des Forums.
    Bitte hier weiterlesen ...

  • Nicht erreichbare Adressen im Benutzerkonto
    Wir bekommen zurzeit eine große Anzahl an E-Mails, die das System zum Beispiel als Benachrichtigungen an Nutzer verschickt,
    als unzustellbar zurück, weil z.B. die Adressen nicht erreichbar sind oder das Postfach gar nicht existiert.
    Stellt doch bitte sicher, dass die Benachrichtigungen, die ihr vom System erwartet, auch zugestellt werden können.
    Nicht erreichbare E-Mail-Adressen sind dazu wenig hilfreich.
    Danke!
WERBUNG

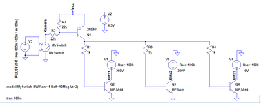
Blitz-Verteiler zum Auslösen mehrerer Blitze

Anbei mal der vermutlich einfachste Weg für einen solchen Blitzverteiler, ganz ohne Optokoppler.
Ich habe Deine Schaltung(mit Originalteilen) ausprobiert und muß leider feststellen, das es nicht funktioniert.
Beim Austausch des MPSA 44 gegen einen 2SC2335 ging es, aber nur wenn volle 5V an der Basis anlag.
 
5V V_BE? Das geht ja garnicht, da hättest du sicherlich einen Basisstrom von etlichen Ampere und der Transistor wäre ein rauchendes etwas.. Ich denke du meinst wahrscheinlich über den 1k-Widerstand+Basis..

Der 2SC2335 hat leider einen kleineren Hfe, da müsstest du dann vielleicht die 1k-Widerstände etwas verkleinern, oder aber eine Darlingtonschaltung nehmen. Prinzipiell wüsste ich jetzt aber nicht warum der MPSA44 nicht gehen sollte.

Du hast aber natürlich Recht, wenn du sagst, dass die Schaltung so nicht geht, weil der PNP im "ausgelösten" Zustand auch einen üppigen Basisstrom sehen würde, das macht der vermutlich auch nur ein einziges mal mit.

Sorry, das war mein Fehler und kommt dabei raus, wenn man nachts um halb 1 zu faul ist die Simulation auch wirklich mal anzugucken ;) Da muss natürlich auch ein Widerstand an die Basis des PNP um den Basisstrom zu begrenzen, wenn dieser dann in Sättigung ist.

Anbei dann das gleiche Schaltbild nochmal mit dem (unbedingt notwendigen) Basiswiderstand.
 

Anhänge

5V V_BE? Das geht ja garnicht, da hättest du sicherlich einen Basisstrom von etlichen Ampere und der Transistor wäre ein rauchendes etwas.. Ich denke du meinst wahrscheinlich über den 1k-Widerstand+Basis..
Ja über den 1k.

Der 2SC2335 hat leider einen kleineren Hfe, da müsstest du dann vielleicht die 1k-Widerstände etwas verkleinern, oder aber eine Darlingtonschaltung nehmen. Prinzipiell wüsste ich jetzt aber nicht warum der MPSA44 nicht gehen sollte.

Ich habe nur den Mpsa 44 ausgemessen und der hatte einen Wert von ca. 45.

Du hast aber natürlich Recht, wenn du sagst, dass die Schaltung so nicht geht, weil der PNP im "ausgelösten" Zustand auch einen üppigen Basisstrom sehen würde, das macht der vermutlich auch nur ein einziges mal mit.
Sorry, das war mein Fehler und kommt dabei raus, wenn man nachts um halb 1 zu faul ist die Simulation auch wirklich mal anzugucken ;) Da muss natürlich auch ein Widerstand an die Basis des PNP um den Basisstrom zu begrenzen, wenn dieser dann in Sättigung ist.

Habe die Schaltung geändert und es geht leider immer noch nicht. Der Blitz reagiert zwar, indem die Lampe(Zündbereitschaft) erlischt, aber der Blitz nicht zündet.
Bei einem Niedervolt Blitz (ca 3V) funktioniert diese Schaltung.

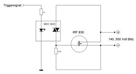
Ich hatte in diesem Zusammenhang noch einmal die Mosfetvariante probiert und dem Gate höhere Spannung zugeführt. Geht aber nur mit dem MOC, weil ich die höhere Spannung nur in der Sekundärschaltung zur Verfügung habe. Deshalb steuere ich das Gate über die positive Blitzspannung an. Die Schaltung funktioniert sehr gut. Habe es über 50 Blitze ohne Aussetzer getestet.
Als Mosfet hatte ich nur den 4,5A/500V Typ. Vielleicht gibt es eine kleinere Bauart.
 

Anhänge

Falls du das ganze noch aufgebaut hast, teste doch z.B. statt der 1k mal 220R oder etwas in der Größenordnung. Bei 5V Versorgung ist sonst der Kollektorstrom des MPSA44 auf ca. 160mA begrenzt, könnte durchaus sein, dass der Strompuls deutlich größer werden würde. Leider hab ich da im Moment zum Messen aber keinen Blitz mit größerer Synchronspannung hier..

Zu deiner Mosfet/Optokopplerschaltung: Finde ich etwas heikel. Prinzipiell würde ja das Gate so auf die Synchronspannung des Blitzes geladen werden. Der übliche Mosfet verträgt da aber ja nur Pi mal Daumen ~30V. Natürlich wird bis dahin die Drain-Source-Strecke schon längst niederohmig und zieht die Synchronspannung auf (annähernd) Masse. Beruhigender wäre aber trotzdem, wenn du vielleicht dem Gate noch eine Zenerdiode spendierst.
 
Falls du das ganze noch aufgebaut hast, teste doch z.B. statt der 1k mal 220R oder etwas in der Größenordnung. Bei 5V Versorgung ist sonst der Kollektorstrom des MPSA44 auf ca. 160mA begrenzt, könnte durchaus sein, dass der Strompuls deutlich größer werden würde. Leider hab ich da im Moment zum Messen aber keinen Blitz mit größerer Synchronspannung hier..

Leider auch kein Erfolg. Ist der gleiche Effekt wie vorher. Die HVolt Blitze müßen fast kurz geschlossen werden um zu zünden. Das schafft diese Schaltung nicht. Bei den NVolt Blitzen reichen einige 100 Ohm um zu zünden.
Dafür reicht die Schaltung.

Zu deiner Mosfet/Optokopplerschaltung: Finde ich etwas heikel. Prinzipiell würde ja das Gate so auf die Synchronspannung des Blitzes geladen werden. Der übliche Mosfet verträgt da aber ja nur Pi mal Daumen ~30V. Natürlich wird bis dahin die Drain-Source-Strecke schon längst niederohmig und zieht die Synchronspannung auf (annähernd) Masse. Beruhigender wäre aber trotzdem, wenn du vielleicht dem Gate noch eine Zenerdiode spendierst.
Habe noch mal im Datenblatt nachgesehen.VGS ist mit +_ 20V angegeben.
Ich habe jetzt eine Zenerdiode 15V von G nach S gesetzt.
 
Hmm.. Schade.. Der Hersteller gibt die V_CE_sat bei 50mA Kollektorstrom schon mit 750mV an.. Da ist dann wohl dieser Minitransistor doch nicht das wahre. Aber wenn mir mal wieder ein solcher Blitz in die Hände fällt, werd ich nochmal etwas herumexperimentieren. Weil ich mache viel High-Speed-Fotografie und da hab ich dann einfach ein besseres Gefühl, wenn ich nicht ein paar µs an den Optokoppler verschenke ;)
 
Bitte mal eine Erklärung warum die Schaltung, bei einem Transistor mit Vceo=400V, Vcbo=500V, Vebo=7V, Ic =7A, in Flammen aufgehen sollte, wenn an der Basis 5Volt anliegen?
 
Zuletzt bearbeitet:
Bitte mal eine Erklärung warum die Schaltung, bei einem Transistor mit Vceo=400V, Vcbo=500V, Vebo=7V, Ic =7A, in Flammen aufgehen sollte, wenn an der Basis 5Volt anliegen?
Wenn diese 5V ohne Vorwiderstand anliegen, fließt ein ziemlich hoher Strom durch die BE-Strecke, die zur Zerstörung des Transistors führt. Mitterlweile wurde der Fehler korrigiert.

Was anderes: Ich vermute mal, dass die Schaltung zu langsam ist und dadurch kein ausreichend hoher Zündimpuls im Blitzgerät entsteht. Der Zündtrafo braucht ein hohes dI/dt damit eine hohe Spannung erzeugt wird.
 
Hi!

Bei mir ist alles etwas einfacher:

18222887kp.jpg


Zwei Transistoren, PNP, NPN-Darl (Kleinspannungszündkreis, Pegelumsetzung) ein Triac (Niederspannungszündkreis), 4 Dioden (Trennung der Blitzgeräte) und eine 10W Z-Diode, falls mal ein Niederspannungsblitz ("Hochvolt") am Kleinspannungsanschluß daherkommt.

Bajonettstecker (Niederspannung), Schraubstecker (Kleinspannung <7V) gehen nicht zusammen. Ich hab noch eine zweite Schalterbox für die Niederspannungsblitze. Angekoppelt übers BNC-Kabel.

Funkempfänger hängt gleich mit dran. Einfach und seit Jahren problemlos im Einsatz.

Ach ja, eines noch. Ich mag da keine Potenzialtrennung haben. Alle Massen will ich "verheiratet" wissen! => Potenzialausgleich

! da baffe
 
WERBUNG
Zurück
Oben Unten